Interrupteur Crepusculaire Electronique
Vous etes un amateur ou professionnel en electronique et vous souhaitez realiser un montage electronique a laide dun schema electronique un circuit.

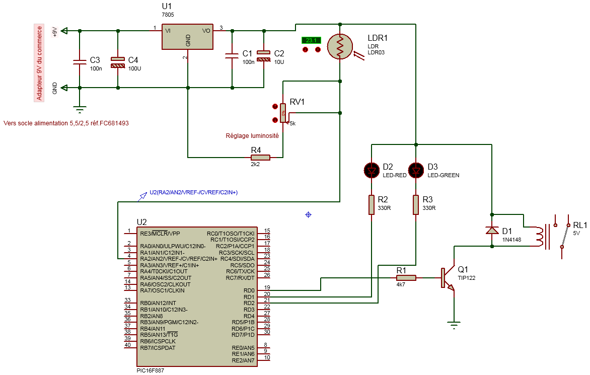
Interrupteur crepusculaire electronique. Legrand 412623 interrupteur crepusculaire standard sortie 16 a 250 v 1 mod sur materiel electrique et appareillage vente en ligne de materiel electrique. Schneider electric cct15368 interrupteur crepusculaire ic2000 avec cellule murale sur materiel electrique et appareillage vente en ligne de materiel electrique. Le portier electronique vsb depuis 30 ans le portier electronique vsb est un ouvre trappe de poulailler. A laube et au crepuscule il.
Normal que ca saute neutre et phase sont au deux bornes de linterrupteur. Dabord quelle est la puissance et le type de chaque enseignes pourquoi 3 disjoncteur. Services pro musiques publications connectique electronique logiciels divers contacts liens glossaire historique.











































